幸运飞行艇官网开奖查询结果
首页
关于我们
公司简介
企业文化
法律声明
大事纪要
领导致辞
股东背景
企业愿景
新闻资讯
重要新闻
公司公告
员工风采
党的建设
党建工作
二十大精神
学习教育
党风廉政
客户服务
投保服务
保全服务
理赔服务
投诉服务
保单查询
增值服务
服务承诺
其他服务
招贤纳士
社会招聘
校园招聘
公开信息披露
基本信息
年度信息
重大事项
专项信息
其他信息
消费者权益保护信息披露
反保险欺诈信息
保单查询
公开信息披露
登 录
注 册
首页
关于我们
公司简介
企业文化
法律声明
大事纪要
领导致辞
股东背景
企业愿景
新闻资讯
重要新闻
公司公告
员工风采
党的建设
党建工作
二十大精神
学习教育
党风廉政
客户服务
投保服务
保全服务
理赔服务
投诉服务
保单查询
增值服务
服务承诺
其他服务
招贤纳士
社会招聘
校园招聘
公开信息披露
基本信息
年度信息
重大事项
专项信息
其他信息
消费者权益保护信息披露
反保险欺诈信息
重要新闻
公司公告
员工风采
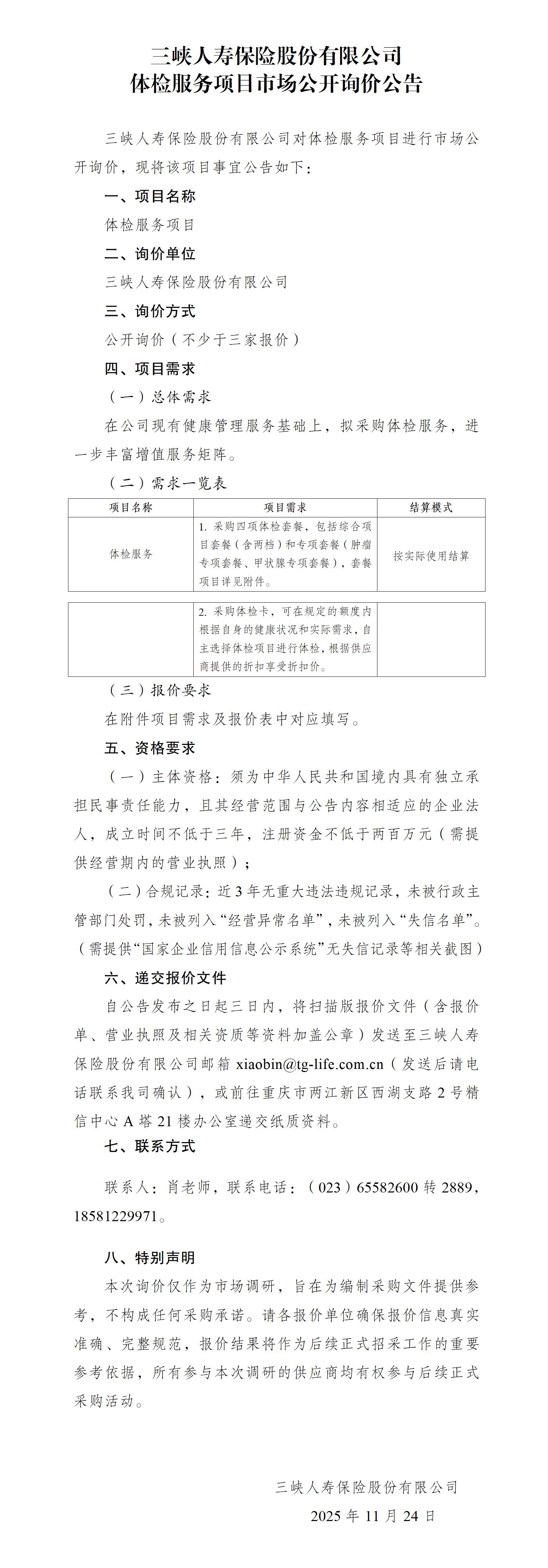
幸运飞行艇官网开奖查询结果体检服务项目(市场公开询价公告)
文章来源: 幸运飞行艇官网开奖查询结果 发布时间:2025-11-24 17:34:13 点击次数:
0
次
相关下载
附件:幸运飞行艇官网开奖查询结果体检服务项目需求及报价表
下一篇:
幸运飞行艇官网开奖查询结果WPS办公软件及万兴PDF软件采购项目(询价采购公告)
三峡人寿
在线客服
幸运飞行艇官网开奖查询结果
返回顶部
百度
幸运飞行艇官网开奖查询结果